UX Lead — UX Research, Interaction Design, Visual Design, User Flows, Rapid Prototyping
8 Weeks – Rolled out Q2.2023
After learning that a portion of members were finding it difficult to successfully check in to their appointments upon arrival using the active SMS check in feature. Our team was tasked with learning about and addressing the friction areas within the check in experience.
I led the end-to-end experience design direction and introduced the 1 tap arrival feature which enabled members to complete check-in directly through their KP App.
The pilot was met with outstanding member sentiment reaching an immediate 40% adoption rate and pulling in a surveyed Net Promoter Score of 80.
On-site administrative personnel are spread thin. By empowering members to complete check-in and arrival registration digitally, we can enhance their efficiency, enabling them to focus on higher-value tasks. This not only optimizes our staff's performance but also streamlines the on-site experience for our members by allowing them to concentrate on the primary purpose of their visit.

As we navigated the complexities of improving the check-in experience, I anchored our design decisions on three North Star principles.


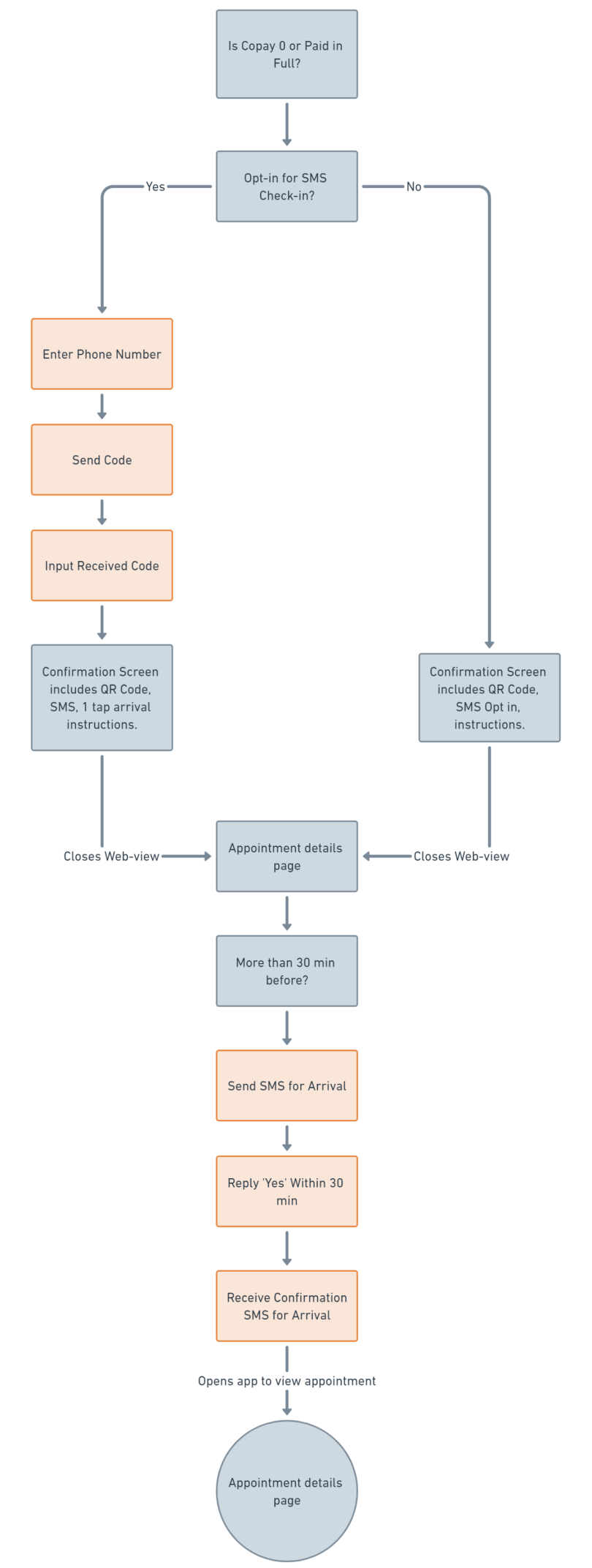
Before talking to members we first wanted to create a baseline understanding of the end to end journey. To do this I set up a workshop with key stakeholders where we mapped out the user flow of the experience. We used Miro sticky notes to document resources, questions, functionality insights.
I conducted 5 user interviews to uncover what the member point of view was when using the available check in systems. Aside from moderating, I also planned and wrote our interview guideline document which explored the end-to-end experience of the participants with the check in systems.

It was clear that we needed to work with our engineering team to address the underlying problems causing the technical hiccups.
“We can plan out, design and deliver the perfect experience, but if it doesn’t work, well it doesn’t work…”
I brought in all the key stakeholders into a 2-hour workshop where we could all voice our ideas on what we could do to improve the overall check-in experience. The goal was to review our problem statement and ideate solutions that we could further explore.
Given our current knowledge and the ideas that we brainstormed, we opted to split the work between two teams.
One team concentrated on addressing the bugs to establish a new baseline for task-flow completion and SMS opt-in. Meanwhile, our team pursued a concept I introduced, which would allow us to utilize the application's interface for on-site check-ins.



Based on the ideation workshop insights, I rapidly prototyped a low fidelity task-flow to put in-front of our members, while simultaneously working with our UX Researcher Eric Fry to create a testing plan.
Introduced cashed data within the SMS opt in task flow to reduce the steps needed to opt in.
Updated the location of the express check in entry point within the app and introduced a default check-in method within the app that’s able to provide context, direction and feedback on their check in action.
During this project, I faced a significant setback when our product manager left halfway through. It was unexpected, but I saw it as an opportunity to learn about the role. I stepped up, learned quickly, and made sure our team kept moving forward.
The next challenge was collaborating with different teams since we were analyzing the entire user journey, this involved many experience groups. To ensure success, I emphasized open communication and ensured regular feedback to make sure everyone was on the same page.
Based on our research, we knew that facilities typically have a TV screen or monitor in the waiting room that displays patients' wait times. I suggested pulling in that data to display on the 'completed' state of the appointment details page. However, we didn't explore this idea further because it was identified early on that the technical challenges would be significant.